青海湟中农村商业银行被罚164.5万元:违反金融统计、支付结算、货币金银、反洗钱管理规定

lnradio.com 40 0

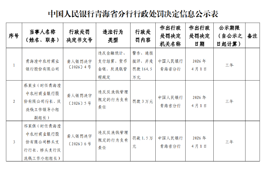
  4月3日金融一线消息,据中国人民银行青海省分行行政处罚决定信息公示表显示,青海湟中农村商业银行股份有限公司因违反金融统计、支付结算、货币金银、反洗钱管理规定,被警告、通报批评,并处罚款164.5万元。

  同时,蔡某业(时任青海湟中农村商业银行股份有限公司行长、反洗钱工作领导小组副组长)因违反反洗钱管理规定的行为负有责任,被罚款3万元;祁某保(时任青海湟中农村商业银行股份有限公司桥头支行行长、桥头支行反洗钱工作小组组长)因违反反洗钱管理规定的行为负有责任,被罚款1.5万元。

青海湟中农村商业银行被罚164.5万元:违反金融统计、支付结算、货币金银、反洗钱管理规定