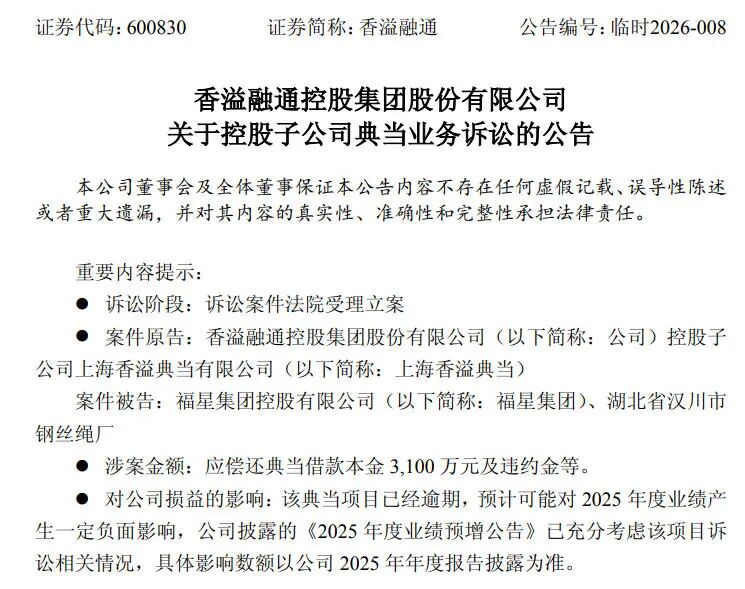
2月4日,香溢融通(600830)的一纸诉讼公告,将与福星股份(000926)控股股东福星集团的典当业务纠纷展示到台前。
来源|读创财经
编辑|付名妤 责编|宁可坚
根据公告,香溢融通控股子公司上海香溢典当在1月份将福星集团等诉至上海市长宁区人民法院,要求判令福星集团偿还当金3100万元、判令福星集团支付截至2025年12月25日的违约金205.90万元和以3100万元为基数按照年利率24%计算,自2025年12月26日起至实际清偿之日的违约金。

若福星集团未履行上述付款义务,上海香溢典当可以质押的5848万股上市公司股票折价,也可以就拍卖、变卖上述质押股票及其孳息所得价款优先受偿,拍卖、变卖后的价款超过债权数额的部分归福星集团所有,不足部分由福星集团继续清偿。
同时上海香溢典当向法院申请冻结福星集团、湖北省汉川市钢丝绳厂名下与诉讼金额同等的银行存款,或查封、扣押其同等价值财产。
据了解,2026年2月2日,上海市长宁区人民法院受理立案。公司起诉至立案期间,福星集团还款180.90万元。
此次典当业务的开展要追溯到2024年12月底。
2024年12月30日,公司控股子公司上海香溢典当与福星集团签订《股票质押借款合同》,福星集团以持有的上市公司股份5848万股无限售流通股股票作为当物申请典当借款,典当借款本金5000万元,实际借款期限为自2025年1月3日起至2025年7月2日止,借款到期之日一次性归还本金,按月支付借款费用。
同时,上海香溢典当与湖北省汉川市钢丝绳厂签订了《保证合同》,为福星集团提供连带责任保证,保证范围为当金5000万元、当金利息、综合费用、违约金等。福星集团系湖北省汉川市钢丝绳厂的全资子公司。
彼时,福星股份也披露了这一次质押借款,公告显示福星集团质押股份获取借款的目的系“补充流动资金”,所质押5848万股份占福星股份总股本比例的比例达3.67%。

香溢融通透露,典当期限内,福星集团借款费用支付正常,累计归还本金、支付借款费用合计1340万元。典当期限届满后,福星集团未能归还全部当金,质押的股票为绝当物,上海香溢典当采取沟通谈判、督促以及发送律师函的方式要求福星集团一次性归还拖欠款项。
借款到期之后至2025年12月31日,福星集团陆续归还本金及违约金合计1078.21万元,但仍未能完全清偿典当借款。
香溢融通称,本次上海香溢典当提起诉讼,系为了更好督促被告方尽快归还资金采取的必要措施。
“该典当项目所涉及的质押股票为上市公司流通股,有公开市场报价,当前股票市场价值可以覆盖项目拖欠金额,但诉讼进度和处置时间存在不确定性,叠加股票价格的波动性因素,基于谨慎性考虑,预计可能对2025年度业绩产生一定负面影响,公司披露的《2025年度业绩预增公告》已充分考虑该项目诉讼相关情况。”
资料显示,香溢融通控股集团股份有限公司组建于1992年,1994年初在上海证券交易所上市,实际控制人为中国烟草总公司浙江省公司。
香溢融通预计2025年归母净利润7450万元至8500万元,同比增长40%-60%;扣非净利润预计6900万元至7900万元,同比增长40%-60%。
再来看福星集团,截至2025年三季度末,福星集团累计质押股份数量为1.5亿股,占其所持股份的比例近46%。
福星股份业绩预告显示,公司2025年业绩仍处亏损区间。截至2月5日收盘,福星股份股价为2.3元/股,总市值36.64亿元。

