警报拉响!多家A股公司触发退市红线

lnradio.com 3 0

  炒股就看金麒麟分析师研报,权威,专业,及时,全面,助您挖掘潜力主题机会!

  随着A股2025年年报披露进入收官冲刺阶段,多家上市公司因触及退市或其他风险警示红线,密集发布“戴帽”公告。

  4月27日晚,据上海证券报记者不完全统计,亿晶光电、联翔股份(维权)、中信尼雅、准油股份(维权)、中路股份、信安世纪(维权)、天玑科技、同德化工(维权)、湘邮科技(维权)、宝馨科技(维权)等10家公司披露,因触及财务指标不达标、内控审计出具否定意见等情形,公司将被实施退市风险警示或实施其他风险警示。

  亿晶光电

警报拉响!多家A股公司触发退市红线

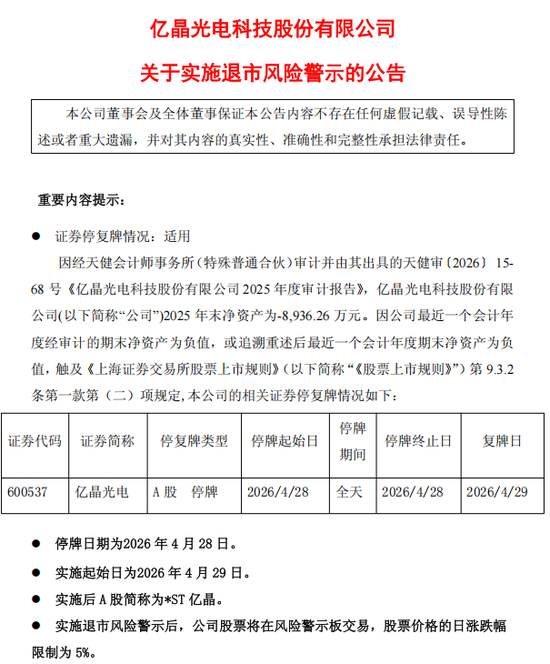
  亿晶光电4月27日晚披露公告称,因公司2025年末经审计净资产为-8936.26万元,触及《上海证券交易所股票上市规则》规定的财务类强制退市情形,公司股票将于4月28日停牌一天,自4月29日起实施退市风险警示。

  实施后,A股简称由“亿晶光电”变更为“*ST亿晶”,股票代码不变,日涨跌幅限制为5%,并在风险警示板交易。若公司2026年度财务指标继续触及相关情形,或重整失败被宣告破产,公司股票将面临终止上市风险。

  当晚,亿晶光电发布2025年年报及2026年一季报,公司2025年实现营业收入约为19.27亿元,同比下降44.58%;实现归母净利润约为-5.28亿元,同比减亏,上年同期为-20.9亿元。2026年一季度实现营业收入1.70亿元,同比下滑72.05%;归母净利润-6548.23万元;扣非归母净利润-6535.81万元。

  联翔股份

警报拉响!多家A股公司触发退市红线

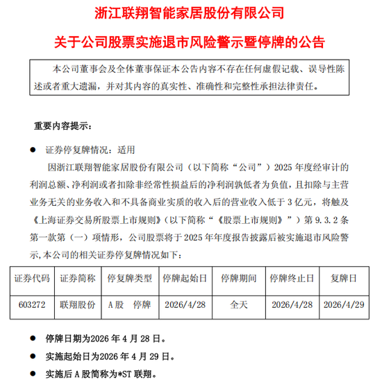
  联翔股份同日晚间发布公告称,因公司2025年度经审计的净利润等指标为负值,且扣除与主营业务无关的业务收入和不具备商业实质的收入后的营业收入为1.27亿元,低于3亿元,触及退市风险警示情形。公司股票将于4月28日停牌1天,4月29日起被实施退市风险警示,A股简称变更为“*ST联翔”,日涨跌幅限制为5%。

  联翔股份当晚披露的2025年年报显示,公司全年实现营业收入1.42亿元,同比下滑34.31%;归母净利润-1144.88万元,上年同期为1089.84万元。

  2026年一季报显示,公司一季度实现营业收入2136.02万元,同比下滑48.55%;归母净利润-557.70万元,上年同期为28.57万元。

  中信尼雅

警报拉响!多家A股公司触发退市红线

  中信尼雅4月27日晚发布公告称,因公司2025年度经审计的扣非净利润等均为负值,且扣除与主营业务无关的业务收入和不具备商业实质的收入后的营业收入低于3亿元,公司股票将被实施退市风险警示,于4月28日停牌1天,4月29日起被实施退市风险警示,A股简称变更为“*ST尼雅”,股票日涨跌幅限制为5%。

  年报数据显示,公司2025年实现营业收入1.23亿元,同比下滑23.62%;归母净利润-2607.55万元,上年同期为1212.50万元;扣非归母净利润-3025.58万元。

  准油股份

警报拉响!多家A股公司触发退市红线

  准油股份4月27日晚发布公告,因公司2025年度利润总额、净利润及扣非净利润均为负值,且扣除后营业收入低于3亿元,触及深交所退市风险警示情形。公司股票于4月28日停牌一天,自4月29日开市起复牌,并实施“退市风险警示”,股票简称由“准油股份”变更为“*ST准油”,日涨跌幅限制为5%。

  准油股份当晚发布的2025年年报显示,公司全年实现营业收入2.97亿元,同比下滑13.16%;归母净利润-4029.87万元,上年同期为-1573.54万元。2026年一季报显示,公司一季度实现营业收入5481.26万元,同比增长81.63%;归母净利润-1570.73万元,上年同期为-1555.10万元;扣非归母净利润-1579.99万元。

  湘邮科技

警报拉响!多家A股公司触发退市红线

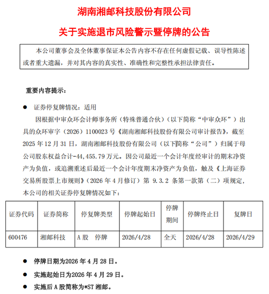
  湘邮科技4月27日晚公告称,因公司2025年度经审计的期末归属于母公司股东权益为-4.45亿元,触及上交所股票上市规则规定的退市风险警示情形。公司股票于4月28日停牌一天,4月29日起实施退市风险警示,证券简称变更为“*ST湘邮”。

  当晚湘邮科技发布的2025年业绩报告显示,公司2025年实现营业收入5.28亿元,同比减少5.69%;归母净利润为-4.74亿元,上年同期为-3848.13万元。2026年一季报显示,公司一季度实现营业收入9168.48万元,同比增长4.11%;归母净利润262.74万元,上年同期为-638.33万元。

  中路股份

警报拉响!多家A股公司触发退市红线

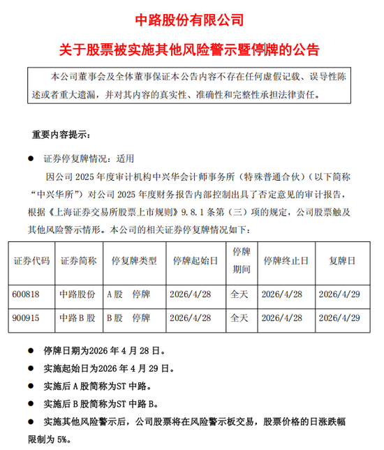
  中路股份4月27日晚公告称,因公司2025年度审计机构中兴华会计师事务所对公司2025年度财务报告内部控制出具了否定意见的审计报告,根据《上海证券交易所股票上市规则》相关规定,公司股票触及其他风险警示情形。公司股票及债券将于4月28日停牌一天,4月29日起实施其他风险警示。

  实施后,A股简称变更为“ST中路”,B股简称变更为“ST中路B”。实施其他风险警示后,公司股票将在风险警示板交易,日涨跌幅限制为5%。

  当晚中路股份发布的2025年年报显示,公司全年实现营业收入10.77亿元,同比增长10.38%;归母净利润-5730.75万元,上年同期为-1983.46万元。2026年一季度,公司实现营业收入1.81亿元,同比下滑27.61%;归母净利润-1819.40万元,上年同期为-323.30万元。

  信安世纪

警报拉响!多家A股公司触发退市红线

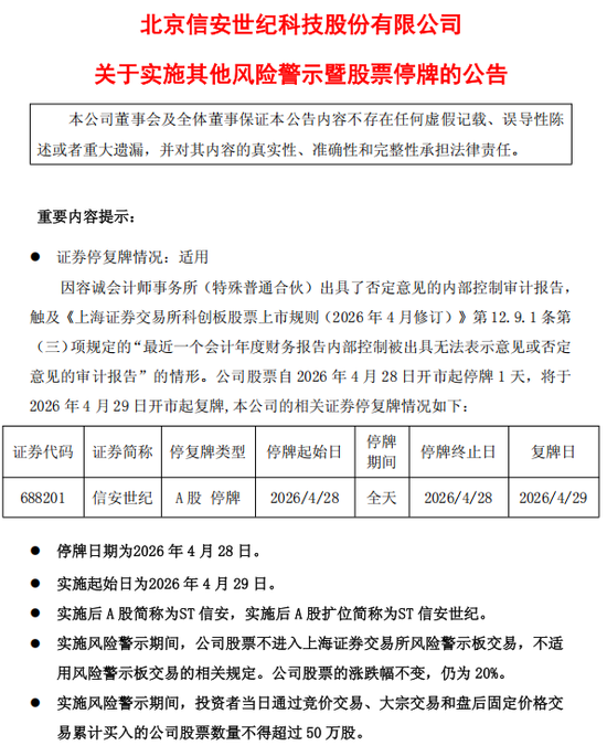
  4月27日晚,信安世纪发布公告,因容诚会计师事务所出具了否定意见的内部控制审计报告,触及上交所科创板股票上市规则相关规定,公司股票自4月28日开市起停牌1天,将于4月29日开市起复牌并实施其他风险警示。

  自复牌日起,公司股票简称由“信安世纪”变更为“ST信安”,扩位简称为“ST信安世纪”。实施风险警示期间,公司股票的涨跌幅仍为20%,投资者通过竞价交易、大宗交易和盘后固定价格交易的累计买入数量不得超过50万股。

  当晚信安世纪披露的2025年年报显示,公司全年营业收入为5.42亿元,同比上升8.26%;归母净利润实现2054万元,比上年同期的亏损4782万元实现扭亏。2026年第一季度,公司实现营业收入8614万元,同比增长14.60%;归母净利润亏损1434万元。

  天玑科技

警报拉响!多家A股公司触发退市红线

  4月27日晚,天玑科技公告,因公司2025年度内部控制审计报告被出具否定意见,根据深交所相关规定,公司股票于4月28日停牌一天,4月29日开市起复牌,并被实施其他风险警示。股票简称由“天玑科技”变更为“ST天玑”,证券代码仍为300245,股票交易的日涨跌幅限制仍为20%。

  当晚其发布的2025年年报显示,公司全年实现营业收入4.67亿元,同比增长9.11%;归母净利润-3091.49万元,上年同期为-5776.47万元;扣非归母净利润-4507.39万元。2026年一季报显示,公司实现营业收入6343.51万元,同比下滑4.15%;归母净利润-1780.07万元,上年同期为-563.39万元。

  同德化工

警报拉响!多家A股公司触发退市红线

  同德化工4月27日晚发布公告称,因公司2025年度被出具否定意见的内部控制审计报告,根据深交所相关规定,公司股票交易将被实施其他风险警示。公司股票自4月28日开市起停牌1天,将于4月29日开市起复牌,并实施其他风险警示。实施后,公司股票简称由“同德化工”变更为“ST同德”,股票代码不变,日涨跌幅限制为5%。

  同德化工当晚发布2025年年报显示,公司全年实现营业收入4.72亿元,同比下滑13.25%;归母净利润-10.93亿元,上年同期为-6982.08万元;扣非归母净利润-11.14亿元。2026年一季度,公司实现营业收入8642.40万元,同比下滑22.72%;归母净利润-1109.89万元,上年同期为1030.67万元。

  宝馨科技

警报拉响!多家A股公司触发退市红线

  宝馨科技4月27日晚发布更正后的业绩预告情况,公司预计2025年度净利润为-2.2亿元至-2.1亿元,扣非后净利润为-2.3亿元至-2.2亿元,扣除后营收为2.2亿元至2.3亿元,低于3亿元;预计2025年末归母净资产为-3900万元至-3800万元。

  因触及财务类退市指标,公司股票在2025年年报披露后可能被实施退市风险警示(*ST)。此外,若最近三个会计年度扣非前后净利润孰低者均为负值,且审计机构出具带持续经营重大不确定性强调事项段的保留意见审计报告,公司股票将被叠加实施其他风险警示。目前年报审计工作仍在进行中,最终数据以经审计的年度报告为准。

  作者:田甜