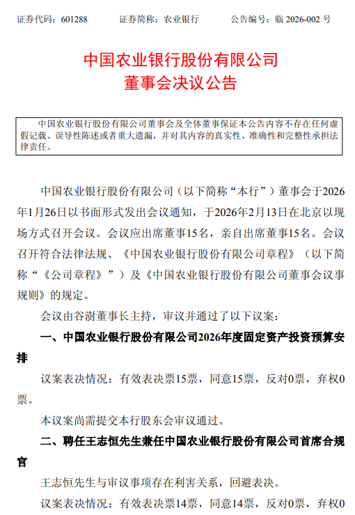
2月13日金融一线消息,农业银行今日发布董事会决议公告,会议审议并通过《聘任王志恒先生兼任中国农业银行股份有限公司首席合规官》议案,同意聘任王志恒兼任该行首席合规官,任职自董事会审议通过之日起生效。
简历显示,王志恒先生,1973年6月出生,南开大学经济学硕士。2024年6月任农业银行行长,2024年9月起任农业银行副董事长、执行董事、行长。曾任中国银行人力资源部副总经理,广东省分行副行长,青海省分行行长,总行人力资源部总经理,北京市分行行长。2021年8月任中国银行副行长,2023年2月任中国光大集团股份公司执行董事,2023年3月任中国光大集团股份公司执行董事兼中国光大银行执行董事、行长。
此外,会议还审议通过《调整中国农业银行股份有限公司董事会专门委员会委员》,会议决定张洪武担任战略规划与可持续发展委员会、“三农”金融与普惠金融发展委员会、风险管理与消费者权益保护委员会兼美国区域机构风险委员会委员职务;庄毓敏担任审计委员会委员职务,不再担任战略规划与可持续发展委员会委员职务。
